中国·yl23411(永利)集团官网-Officialwebsite
首页
相册
关于我们
经理致辞
使命愿景
永利yl23411概况
现任领导
历任领导
部门设置
公司LOGO
联系我们
教学科研
教务信息
科研项目
教师队伍介绍
相关规定
本科项目
项目简介
培养方案
汉硕项目
各类公示
项目简介
培养方案-中国员工
培养方案-国际员工
导师简介
网申系统及HSK
网申系统
考点信息
考场地图及周边
网考须知
HSK网上报名
国际员工事务
首页
>>
招生简章
>> 正文
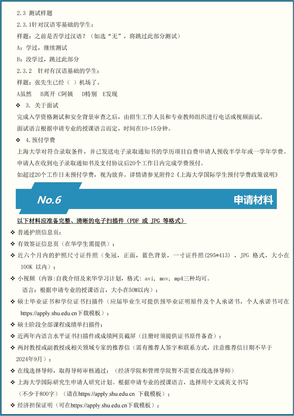
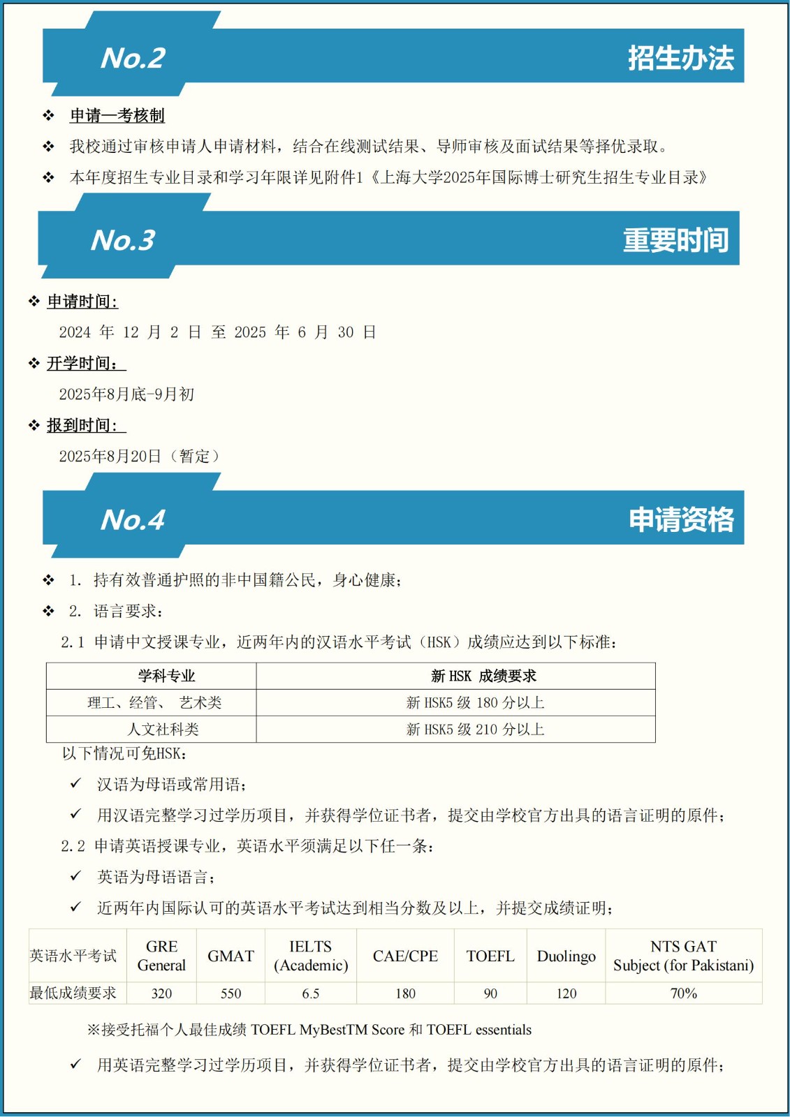
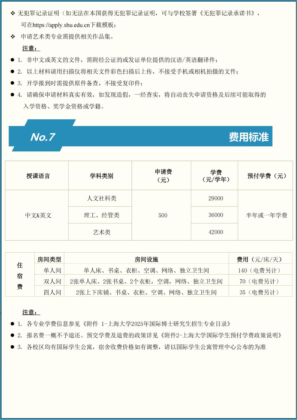
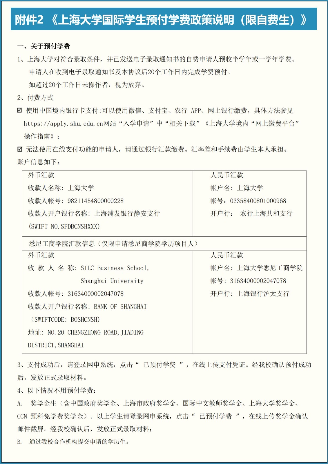
2025-2026学年永利yl23411国际博士研究生招生简章
创建时间:
2024-12-26
赵聪
浏览次数:
返回
上一条:
申请指南:永利yl234112025-2026学年-中国政府奖学金国别双边项目(CSC Type A)
下一条:
2025-2026学年永利yl23411国际硕士研究生招生简章